据数据显示,2021年,全国共接报电动自行车及电池故障引发的火灾近1.8万起、导致57人丧生。
实际上,触目惊心的数字背后,是乱象横生的电动车市场。目前,我国电动车保有量已经超过3亿,而且每年还在以30%的速度持续增长,平均每5个人就有一辆电动车,有的家庭更是人手一辆。

电动车数量日趋壮大的同时,配套充电措施跟不上,很多小区都没有提供专门的充电设备和场地,因此用户为了充电方便,通常就会选择从楼上拉线或者直接将电池拆卸之后,拿到自己家中充电。
根据应急管理部门消防救援局发布的数据,中国每年约有2000起电动自行车相关火灾,其中80%是在充电时引起的。
下图是生活中几种常见的充电方式,你的电动自行车属于哪一种?

从上图可以看出,随着“互联网+”时代的来临,智能型,便捷性、服务性才是获得更多用户的选择。
驰通达集团作为一家成立了24年的资深安防企业,在经过大量的走访与调查后,研发出了驰通达智能充电桩安全报警系统解决方案,该系统结合物联网、互联网、大数据平台等,实现全程实时监控充电终端电流、电压、功率配电设备、温度、火灾自动报警、设备异常等状态信息,构成一套完整的自动化及管理系统。
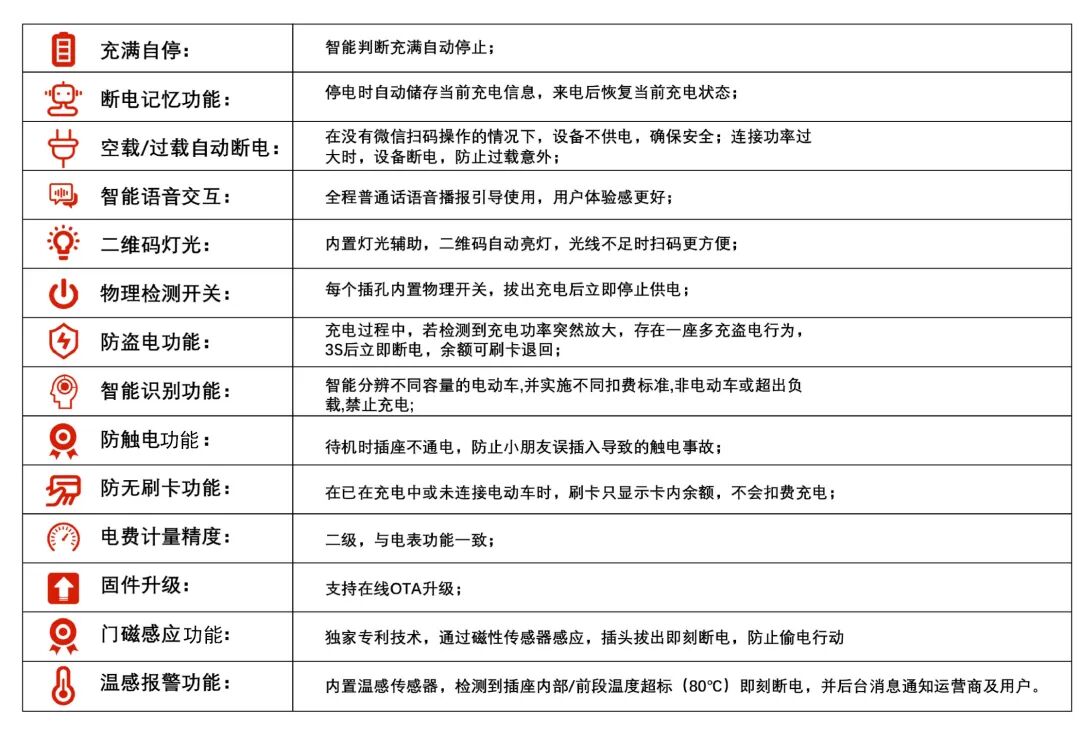
该智能充电桩采用国际标准进行研发和制造,以多项顶尖技术护航安全充电,基于对消费者需求的洞察,在安全、便捷、省心等细节方面不断迭代更新,让消费者消除电流过大引发的担忧,也无惧盗电等问题,切实成为消费者的“绿色出行加油站”。
我们的优势


应用场景


2021年下半年,深圳市南山区某街道安装了驰通达智能安全便民充电站,有效杜绝了火灾隐患,其街道负责人和社区居民都交口称赞。
在智能安全便民充电站系统中,还可以配备安装一键紧急报警按钮、灭火球、联网悬挂式干粉灭火器、实时联动的摄像头、联网烟雾探测器等,确保紧急情况出现时,消防到来之前可以自动灭火。

目前,驰通达已在江苏和广东发展了一批加盟商,未来,驰通达计划向全国发展,将电动自行车防患于未“燃”的理念以及智能充电桩的形式输送到全国各地。

关于我们
买球体育(中国)官方网站成立于2020年,致力于向全球用户提供全维度智慧安全解决方案,是集智慧安防、智慧消防安全平台打造、物联网系统集成为一体的高科技企业。公司成功推出了智慧家居、智慧社区、智慧园区、智慧校园、智慧消防、智慧安监、居家养老安全管理、智慧用电安全管理、智慧消防物联网云平台等一系列智能化公共安全产品与解决方案。